近日,我院凌程程博士和杨俊博士以共同第一作者,在国际著名期刊《Nature Communications》(中科院一区Top期刊,IF=15.7)上发表了题为“Natural variation of AcEGY3 mediates chloroplastic ROS homeostasis to confer kiwifruit thermotolerance” 的研究性论文。

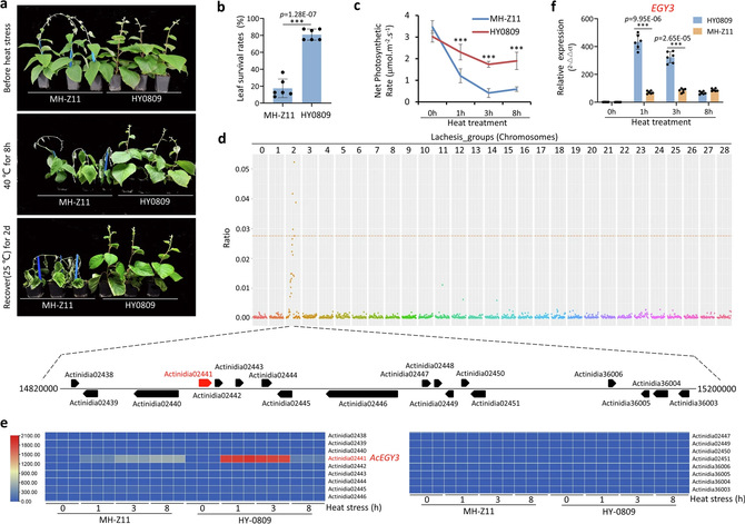
该研究揭示了猕猴桃物种中一个导致耐热性的自然变异。研究发现,耐热猕猴桃物种的AcEGY3基因表达量增加,该基因编码一种定位于叶绿体的蛋白质。该蛋白能够通过依赖于H2O2的逆行信号途径,促进细胞核耐热基因的表达。研究证明,AcEGY3基因启动子区域的自然变异形成了一个结合位点,用于结合热胁迫诱导的转录因子AcGATA1。AcEGY3表达量的增加受到AcGATA1及其与另一转录因子AcHSFA2-2可能存在的相互作用的调控。这种自然变异在热敏感猕猴桃物种中并不存在。综上所述,研究结果揭示了猕猴桃耐热性的遗传基础,并为培育耐热猕猴桃品种奠定了基础。(撰稿:杨俊;编辑:闫利萍、毛星懿;审核:马龙、王永斌、黄灿)
论文链接:https://www.nature.com/articles/s41467-025-61593-5






